图书馆
首页
概况
本馆简介
机构设置
馆内掠影
开放时间
管理规定
馆藏分布
馆内动态
通知公告
新闻动态
资源
正式资源
试用资源
服务
我的借阅
借阅制度
使用须知
座位预约
馆长信箱
文献检测
查收查引
科技查新
退教材事宜
党建专栏
党支部概况
文件与资料
三会一课
评优与表彰
党史学习教育
读书节专栏
第一届读书节
活动实施方案
开幕式
读书节活动
闭幕式
第二届读书节
活动实施方案
开幕式
读书节活动
闭幕式
第三届读书节
活动实施方案
开幕式
读书节活动
闭幕式
第四届读书节
活动实施方案
读书节活动
闭幕式
第五届读书节
活动实施方案
开幕式
读书节活动
闭幕式
第六届读书节
活动实施方案
读书节活动
第七届读书节
活动实施方案
开幕式
读书节活动
闭幕式
第八届读书节
活动实施方案
开幕式
读书节活动
闭幕式
信息素养教育
信息素养概况
信息素养小课堂
新生入馆教育
参观与培训
新生必读
图书馆常见问题
读者课程教学
读者专题培训
馆藏资源培训
信息检索培训
论文写作与检测培训
联系我们
活动实施方案
当前位置:
首页
活动实施方案
活动实施方案
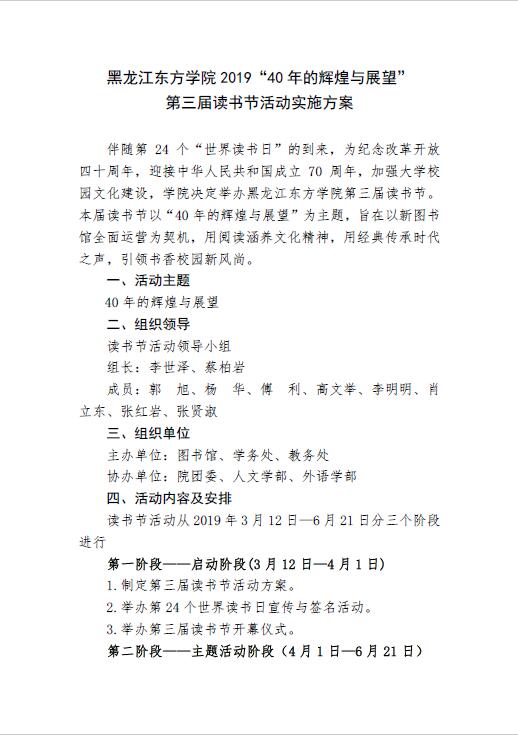
关于印发《黑龙江东方学院2019“40年的辉煌与展望”第三届
读书节活动实施方案》的通知.pdf