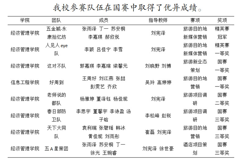
近日,第十九届全国高校商业精英挑战赛文旅与会展创新创业实践竞赛总决赛精英赛在浙江省永康市落下帷幕。我校经济管理学院刘宪泽老师指导的“五金城-永康拾忆坊”队获得全国冠军,“人见人eye”队获得一等奖。两支队携手成功入围2026年国际文旅与会展大赛。


全国高校商业精英挑战赛文旅与会展创新创业实践竞赛是由中国国际贸易促进委员会商业行业委员会等多部门联合主办的国家级学科竞赛,是教育部认定57项学科竞赛之一。我校经济管理学院和信息工程学院积极谋划,精心准备,在多个赛项全面出击,有8支队伍获得国家级奖项。冠军队进行了长达8个月的精心准备,深入市场调研,反复打磨方案,模拟演练答辩,最终在“旅游目的地新媒体营销”精英赛的20支队伍中脱颖而出,荣获精英赛最高荣誉。

我校参赛队伍在国赛中取得了优异成绩。

此次优异成绩的取得,不仅是我校参赛学生刻苦钻研、勇于创新的成果,更是我校长期以来坚持“以赛促教、以赛促学”,深化教育教学改革,注重培养学生实践能力和创新精神的集中体现。此次在全国最高级别的学科竞赛中折桂,极大地提升了我校在全国高校中的知名度和影响力,也为我校专业建设与发展注入了新动力。(教务处 供稿)


黑公网安备 23010802000065号